联系电话:021-62500598
en
丨
cn
首页
关于我们
合作伙伴
新闻资讯
招贤纳士
联系我们
新闻资讯
news
新闻资讯
联系我们
Contact Us
新闻资讯
网站首页
>>
新闻资讯
>>
新闻资讯
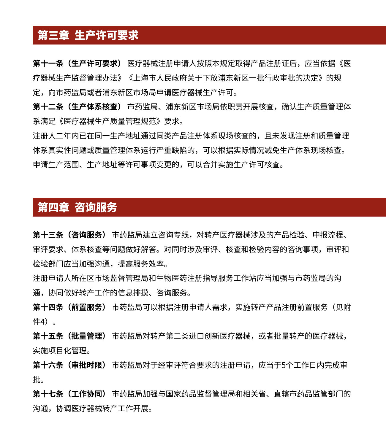
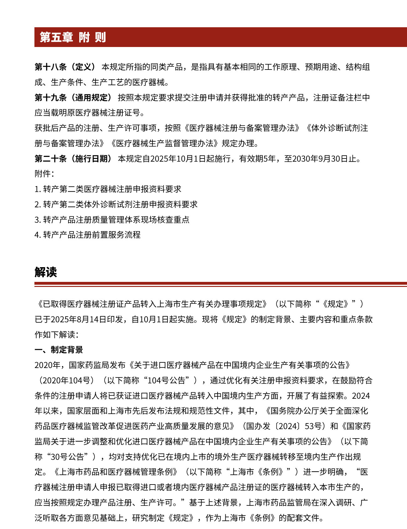
上海市药监局发布:2025年10月1日起施行,医疗器械转产上海规定的适用范围与注册要求
发布时间:2025/9/3 13:09:06
上一篇:
刚刚!国家卫健委发布基孔肯雅热诊疗方案(2025年版)
下一篇:
【首部】针对血液透析部门医院感染预防与控制专项标准《血液透析部门(中心)医院感染预防与控制标准》WS/T854-2025解读